Aquí encontrará todas las piezas y dibujos técnicos disponibles de 'Bosch 0600836103 ( AKE35-17S )'. Desde aquí podrá pedir todas las piezas deseadas directamente. Para muchas piezas de repuesto, es necesario pasar un pedido al fabricante. Dependiendo de la marca, el plazo de entrega puede variar entre una y cuatro semanas. Toda la información que tenemos está en nuestro sitio web. No podremos aconsejarle sobre lo que necesita hasta que entregue la máquina para su reparación. Tenga en cuenta lo siguiente a la hora de cursar su pedido:
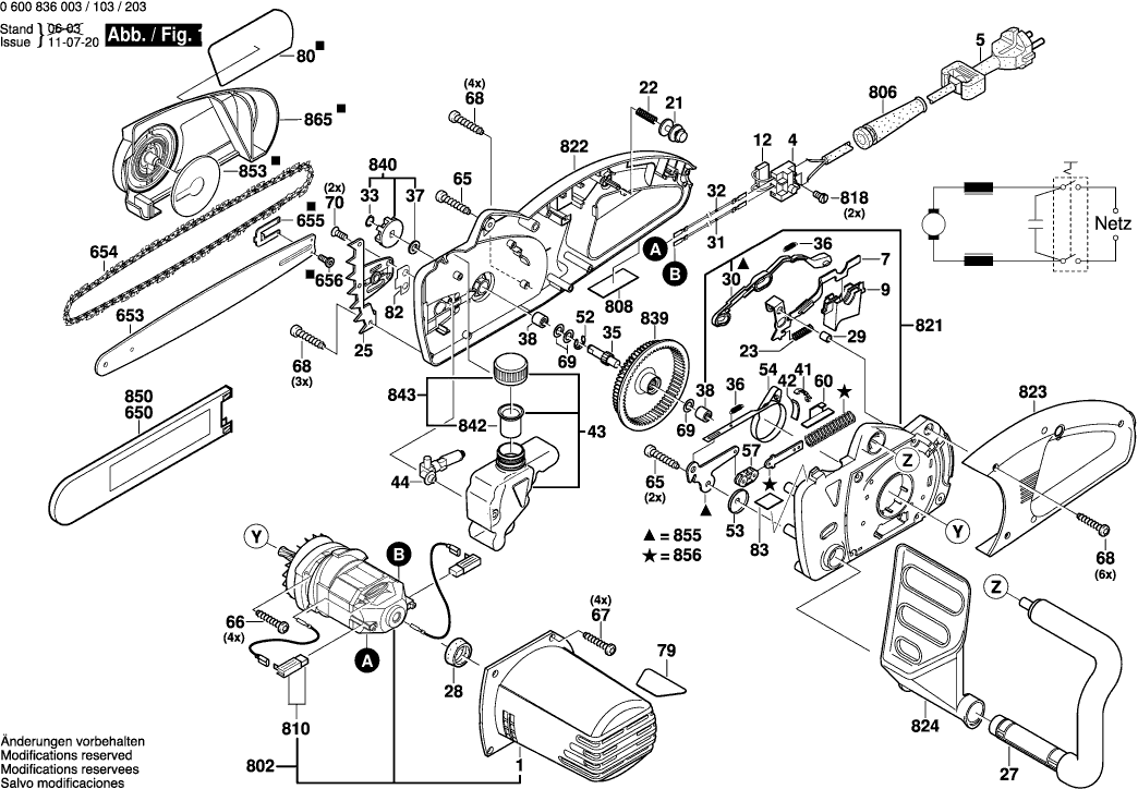
Dibujo técnico de los/las Bosch 0600836103 ( AKE35-17S )
Lista de las piezas de repuesto de Bosch 0600836103 ( AKE35-17S )
| Pos. | Descripción | Precio con el IVA excluido | Precio con el IVA incluido | |
| Los precios mostrados incluyen el IVA | ||||
| Carcasa del motor | ||||
| 1 | 1605190228 | 5.96 | 7.21 | |
| Ya no disponible, sin reemplazo | ||||
| 4 | 1607200156 | |||
| Cable de alimentación | ||||
| 5 | 1604460242 | 7.32 | 8.86 | |
| Palanca KA 65 | ||||
| 7 | 1602002008 | 5.96 | 7.21 | |
| Ya no disponible, sin reemplazo | ||||
| 9 | 1603231020 | |||
| Condensador de supresión de interferencias | ||||
| 12 | 2609004863 | 3.04 | 3.68 | |
| Perno de bloqueo | ||||
| 21 | 1600390019 | 1.32 | 1.60 | |
| Resorte de compresión | ||||
| 22 | 1604617008 | 1.00 | 1.21 | |
| Resorte de compresión | ||||
| 23 | 1604617009 | 1.00 | 1.21 | |
| Parachoques con Punta | ||||
| 25 | 1601098008 | 5.27 | 6.38 | |
| Manija TSC 55 | ||||
| 27 | 1605133045 | 12.21 | 14.77 | |
| Anillo Intermedio | ||||
| 28 | 1600206038 | 1.32 | 1.60 | |
| COJINETE | ||||
| 29 | 1600300096 | 1.32 | 1.60 | |
| Ya no disponible, sin reemplazo | ||||
| 30 | 1602319022 | |||
| Cable de conexión | ||||
| 31 | 1604431003 | 1.90 | 2.30 | |
| Cable de conexión | ||||
| 32 | 1604431004 | 1.94 | 2.35 | |
| Anillo de bloqueo | ||||
| 33 | 2916650001 | 2.18 | 2.64 | |
| BARRA TOMMY | ||||
| 35 | 1606100039 | 12.21 | 14.77 | |
| Resorte de extensión | ||||
| 36 | 1604650016 | 1.00 | 1.21 | |
| Arandela de fieltro D 20/14 2mm | ||||
| 37 | 1600205037 | 1.00 | 1.21 | |
| Manga de aguja AGC 18 | ||||
| 38 | 2600917006 | 3.04 | 3.68 | |
| Placa de guía | ||||
| 41 | 1601329038 | 2.24 | 2.71 | |
| Ya no disponible, sin reemplazo | ||||
| 42 | 1600026004 | |||
| Depósito de aceite | ||||
| 43 | 1605405004 | 13.90 | 16.82 | |
| Ya no disponible, sin reemplazo | ||||
| 44 | 1605437003 | |||
| Anillo de bloqueo | ||||
| 52 | 2916080012 | 1.32 | 1.60 | |
| Disco de Collar | ||||
| 53 | 1600328030 | 1.32 | 1.60 | |
| Banda de freno | ||||
| 54 | 1604652020 | 4.58 | 5.54 | |
| Portapalanca | ||||
| 57 | 1600390018 | 2.52 | 3.05 | |
| Placa de presión ISC 240 completa | ||||
| 60 | 1600590012 | 1.32 | 1.60 | |
| Tornillo de engrase AW 10 3x25 | ||||
| 65 | 2914211528 | 1.00 | 1.21 | |
| Tornillo de engrase AW 10 3x25 | ||||
| 66 | 2914211528 | 1.00 | 1.21 | |
| Tornillo de engrase AW 10 3x25 | ||||
| 67 | 2914201506 | 1.00 | 1.21 | |
| Tornillo de engrase AW 10 3x25 | ||||
| 68 | 2914201506 | 1.00 | 1.21 | |
| Arandela de Fricción | ||||
| 69 | 1600100038 | 1.32 | 1.60 | |
| Tornillo de placa | ||||
| 70 | 2910601325 | 1.00 | 1.21 | |
| Placa de Referencia | ||||
| 79 | 1601118A25 | 2.18 | 2.64 | |
| Placa del fabricante GBH 2000 | ||||
| 80 | 1601118A28 | 3.04 | 3.68 | |
| Disco de sellado | ||||
| 82 | 1601010009 | 1.90 | 2.30 | |
| PEGATINA EN PAPEL, AUTOADHESIVA | ||||
| 83 | 1601118A64 | 3.04 | 3.68 | |
| Ya no disponible, sin reemplazo | ||||
| 650 | 1605510329 | |||
| Guía de 350 mm | ||||
| 653 | 1600A015H6 | 22.88 | 27.68 | |
| Cadena de sierra | ||||
| 654 | 2609007364 | 17.60 | 21.30 | |
| Placa de ajuste | ||||
| 655 | 1601015035 | 5.27 | 6.38 | |
| Tornillo avellanado VN-HK 85 M5x10 | ||||
| 656 | 1603421003 | 1.00 | 1.21 | |
| Ya no disponible, sin reemplazo | ||||
| 802 | 1607000A40 | |||
| OJAL | ||||
| 806 | 2609005766 | 2.52 | 3.05 | |
| Placa de identificación | ||||
| 808 | 160111A3H3 | 2.18 | 2.64 | |
| Ya no disponible, sin reemplazo | ||||
| 810 | 1607000A43 | |||
| Tornillo de cabeza cilíndrica | ||||
| 818 | 2603410001 | 1.32 | 1.60 | |
| Sección de la carcasa | ||||
| 821 | 1607000A44 | 12.21 | 14.77 | |
| Sección de la carcasa | ||||
| 822 | 1607000884 | 50.23 | 60.78 | |
| Manija TSC 55 | ||||
| 823 | 1605133046 | 26.62 | 32.21 | |
| Placa de Protección | ||||
| 824 | 1615510004 | 2.71 | 3.28 | |
| Engranaje Anular | ||||
| 839 | 1607000A06 | 17.60 | 21.30 | |
| Ya no disponible, sin reemplazo | ||||
| 840 | 1607000885 | |||
| Filtro | ||||
| 842 | 1607431000 | 4.58 | 5.54 | |
| Tapa RSV | ||||
| 843 | 1607000A47 | 5.96 | 7.21 | |
| Tapa de protección contra el polvo | ||||
| 853 | 1605190190 | 2.52 | 3.05 | |
| Brazo de la palanca | ||||
| 855 | 1607000A41 | 3.71 | 4.49 | |
| GUIA DE RESORTE | ||||
| 856 | 1607000A42 | 2.52 | 3.05 | |
| Ya no disponible, sin reemplazo | ||||
| 865 | 1607000887 | |||