Aquí encontrará todas las piezas y dibujos técnicos disponibles de 'Bosch 3601B20100 ( GGS28CE )'. Desde aquí podrá pedir todas las piezas deseadas directamente. Para muchas piezas de repuesto, es necesario pasar un pedido al fabricante. Dependiendo de la marca, el plazo de entrega puede variar entre una y cuatro semanas. Toda la información que tenemos está en nuestro sitio web. No podremos aconsejarle sobre lo que necesita hasta que entregue la máquina para su reparación. Tenga en cuenta lo siguiente a la hora de cursar su pedido:
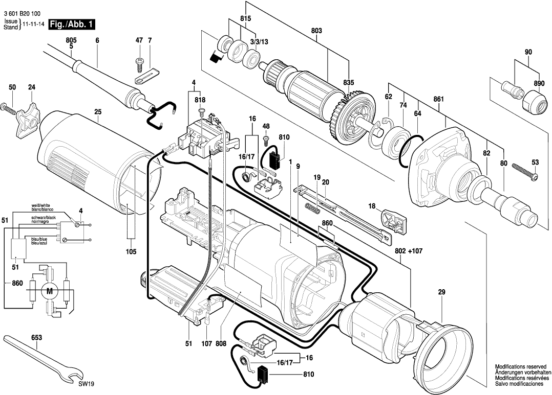
Dibujo técnico de los/las Bosch 3601B20100 ( GGS28CE )
Lista de las piezas de repuesto de Bosch 3601B20100 ( GGS28CE )
| Pos. | Descripción | Precio con el IVA excluido | Precio con el IVA incluido | |
| Los precios mostrados incluyen el IVA | ||||
| Carcasa del motor | ||||
| 1 | 3605108224 | 8.48 | 10.26 | |
| RODAMIENTO DE BOLAS OSC 18 | ||||
| 3/3/13 | 2600905032 | 4.58 | 5.54 | |
| Interruptor | ||||
| 4 | 1607200199 | 13.90 | 16.82 | |
| OJAL | ||||
| 6 | 1600703040 | 1.90 | 2.30 | |
| Abrazadera de sujeción | ||||
| 7 | 1601302017 | 1.00 | 1.21 | |
| Placa del fabricante GBH 2000 | ||||
| 9 | 3601110593 | 2.18 | 2.64 | |
| PORTACEPILLO | ||||
| 16 | 1601323025 | 3.04 | 3.68 | |
| Muelle en espiral AGC 18 | ||||
| 16/17 | 1604652013 | 1.32 | 1.60 | |
| Manija Del Interruptor | ||||
| 18 | 1602026088 | 1.00 | 1.21 | |
| Resorte de compresión | ||||
| 19 | 1604611026 | 1.00 | 1.21 | |
| Deslizador de ajuste | ||||
| 20 | 1602319010 | 1.32 | 1.60 | |
| CUBIERTA | ||||
| 24 | 1605500227 | 1.90 | 2.30 | |
| Cubierta de la carcasa VERDE | ||||
| 25 | 1605500251 | 6.53 | 7.90 | |
| Anillo deflector de aire | ||||
| 29 | 1600591025 | 2.18 | 2.64 | |
| Tornillo Torx con cabeza ovalada 4x30 | ||||
| 47 | 2603490021 | 1.00 | 1.21 | |
| Tornillo de engrase AW 10 3x25 | ||||
| 48 | 1613435034 | 1.00 | 1.21 | |
| Tornillo Torx con cabeza ovalada 4x30 | ||||
| 50 | 2603490023 | 1.00 | 1.21 | |
| Regulador de velocidad | ||||
| 51 | 1607233452 | 75.38 | 91.21 | |
| Tornillo Torx con cabeza ovalada 4x30 | ||||
| 53 | 2603490023 | 1.00 | 1.21 | |
| Anillo de bloqueo | ||||
| 62 | 2916660013 | 1.90 | 2.30 | |
| Anillo O | ||||
| 64 | 1610210130 | 6.53 | 7.90 | |
| RODAMIENTO DE BOLAS OSC 18 | ||||
| 74 | 2600905017 | 8.48 | 10.26 | |
| Husillo de rectificado | ||||
| 80 | 3603523047 | 37.50 | 45.38 | |
| Anillo de cubierta | ||||
| 82 | 3600103018 | 6.53 | 7.90 | |
| Unidad De Sujeción | ||||
| 90 | 3607030474 | 20.39 | 24.67 | |
| Placa aislante | ||||
| 105 | 1601008005 | 4.58 | 5.54 | |
| Parte aislante | ||||
| 107 | 1600712030 | 1.32 | 1.60 | |
| Llave de boca simple SW22 | ||||
| 653 | 3607950024 | 7.32 | 8.86 | |
| Campo 230V | ||||
| 802 | 3607030475 | 55.56 | 67.23 | |
| Armazón | ||||
| 803 | 3607030476 | 82.63 | 99.98 | |
| Cable de alimentación | ||||
| 805 | 1607000392 | 17.60 | 21.30 | |
| Placa de identificación | ||||
| 808 | 160111A3H3 | 2.18 | 2.64 | |
| KIT DE SERVICIO 115V | ||||
| 810 | 1607000482 | 102.63 | 124.18 | |
| KIT DE SERVICIO 115V | ||||
| 810 | 1607014176 | 11.02 | 13.33 | |
| Juego de piezas | ||||
| 815 | 1607000378 | 5.96 | 7.21 | |
| Tornillo de cabeza cilíndrica | ||||
| 818 | 2910110048 | 1.00 | 1.21 | |
| Ventilador Sunon PMD2412PMB1-A | ||||
| 835 | 1606610129 | 1.90 | 2.30 | |
| Cable de conexión MX 1200/2 E EF | ||||
| 860 | 1604448023 | 1.32 | 1.60 | |
| Caja de husillo | ||||
| 861 | 3607030477 | 91.33 | 110.51 | |
| Tuerca redonda | ||||
| 890 | 3603313006 | 8.48 | 10.26 | |