Aquí encontrará todas las piezas y dibujos técnicos disponibles de 'Festool 10016265 ( TURBOIIM8WPR1 )'. Desde aquí podrá pedir todas las piezas deseadas directamente. Para muchas piezas de repuesto, es necesario pasar un pedido al fabricante. Dependiendo de la marca, el plazo de entrega puede variar entre una y cuatro semanas. Toda la información que tenemos está en nuestro sitio web. No podremos aconsejarle sobre lo que necesita hasta que entregue la máquina para su reparación. Tenga en cuenta lo siguiente a la hora de cursar su pedido:
Debido a una reorganización dentro de Festool, los pedidos de Festool no se entregarán hasta la segunda mitad de enero de 2026.
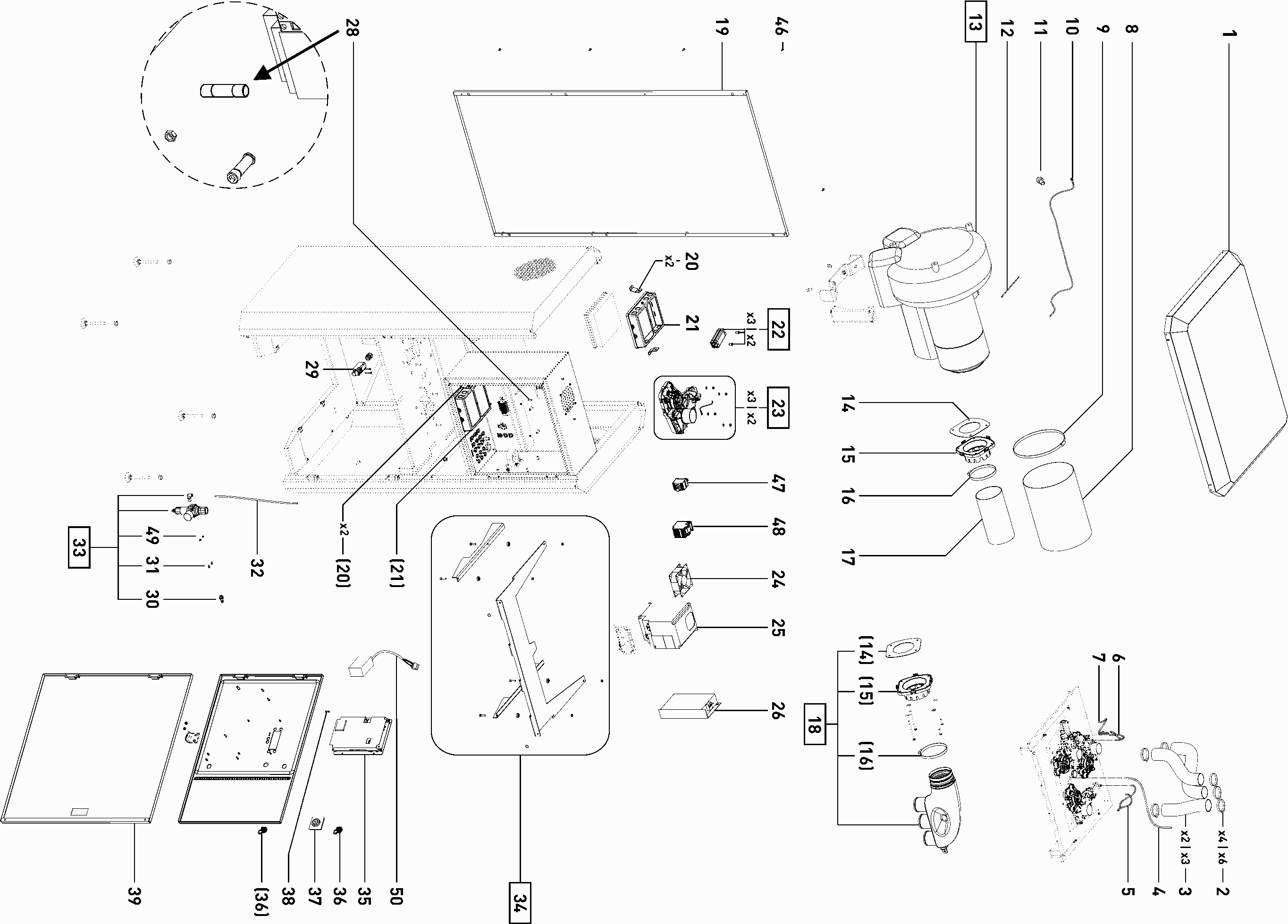
Dibujo técnico de los/las Festool 10016265 ( TURBOIIM8WPR1 )
Lista de las piezas de repuesto de Festool 10016265 ( TURBOIIM8WPR1 )
| Pos. | Descripción | Precio con el IVA excluido | Precio con el IVA incluido | |
| Los precios mostrados incluyen el IVA | ||||
| Cubierta TURBO II | ||||
| 1 | 10005184 | 957.23 | 1158.25 | |
| Abrazadera de manguera IAS 3 | ||||
| 2 | 201018 | 26.50 | 32.06 | |
| Manguera | ||||
| 3 | 10014010 | 50.94 | 61.64 | |
| Manguera | ||||
| 4 | 500523 | 21.18 | 25.63 | |
| Manguera | ||||
| 5 | 10008070 | 4.09 | 4.95 | |
| Manguera | ||||
| 6 | 10008070 | 4.09 | 4.95 | |
| Manguera | ||||
| 7 | 10008070 | 4.09 | 4.95 | |
| Conducto de aire 250 TURBO II ET-BG | ||||
| 8 | 10014006 | 41.26 | 49.92 | |
| Abrazadera de manguera IAS 3 | ||||
| 9 | 201017 | 41.99 | 50.81 | |
| Sonda de temperatura KTY Gebl sekopf | ||||
| 10 | 10020340 | 55.30 | 66.91 | |
| Tornillo de cabeza cilíndrica M5 x 10 | ||||
| 11 | 200669 | 1.39 | 1.68 | |
| Sonda temp. Turbo II ET-BG | ||||
| 12 | 201015 | 75.14 | 90.92 | |
| Turbina 8WP TURBO II ET-BG | ||||
| 13 | 10014008 | 5098.94 | 6169.72 | |
| Sello LEX 3 | ||||
| 14 | 201016 | 64.74 | 78.34 | |
| Brida de Conexión | ||||
| 15 | 201011 | 50.34 | 60.91 | |
| Abrazadera de manguera IAS 3 | ||||
| 16 | 201009 | 26.26 | 31.77 | |
| Tubo de aire | ||||
| 17 | 500525 | 46.46 | 56.22 | |
| Tobera de aspiración TURBO II ET-BG | ||||
| 18 | 10014011 | 192.63 | 233.08 | |
| Pared trasera TURBO II | ||||
| 19 | 10005093 | 708.94 | 857.82 | |
| Ángulo de retención TURBO II | ||||
| 20 | 10006843 | 113.62 | 137.48 | |
| Soporte | ||||
| 21 | 200563 | 25.77 | 31.18 | |
| Cilindro de aire TURBO II ET-BG | ||||
| 22 | 10014012 | 153.31 | 185.51 | |
| Limpieza kpl. TURBO II ET-BG | ||||
| 23 | 10013981 | 214.41 | 259.44 | |
| Ventilador Sunon PMD2412PMB1-A | ||||
| 24 | 10008986 | 114.59 | 138.65 | |
| Convertidor de frecuencia 8WP TURBO II ET-BG | ||||
| 25 | 10018242 | 1612.93 | 1951.65 | |
| Filtro de interferencias TURBO II R1 ET-BG | ||||
| 26 | 10020341 | 180.77 | 218.73 | |
| Protección | ||||
| 28 | 10010752 | 3.77 | 4.56 | |
| Interruptor | ||||
| 29 | 10014017 | 103.09 | 124.74 | |
| Manguera | ||||
| 32 | 500524 | 18.15 | 21.96 | |
| Unidad de servicio TURBO II ET-BG | ||||
| 33 | 10014016 | 125.11 | 151.38 | |
| Mango deslizante TURBO II ET-BG | ||||
| 34 | 10014004 | 897.82 | 1086.36 | |
| Sistema de control TURBO II R1 ET-BG | ||||
| 35 | 10020344 | 863.82 | 1045.22 | |
| Perno TURBO II | ||||
| 36 | 10015024 | 21.05 | 25.47 | |
| Botón giratorio ABB OHYS2AJ | ||||
| 37 | 10007531 | 76.47 | 92.53 | |
| Protección | ||||
| 38 | 10011333 | 3.36 | 4.07 | |
| Puerta TURBO II ET-BG | ||||
| 39 | 10014005 | 806.10 | 975.38 | |
| Tornillo de agarre estrella TURBO II | ||||
| 40 | 10007178 | 38.96 | 47.14 | |
| Anillo de sellado | ||||
| 42 | 10007595 | 15.61 | 18.89 | |
| Silenciador U-1/4 ET-BG | ||||
| 43 | 200478 | 19.96 | 24.15 | |
| Sello LEX 3 | ||||
| 44 | 10005520 | 132.37 | 160.17 | |
| Contenedor KA 65 | ||||
| 45 | 10015360 | 946.10 | 1144.78 | |
| Interruptor principal TURBO II | ||||
| 47 | 10007534 | 89.78 | 108.63 | |
| Pantalla TURBO II R1 ET-BG | ||||
| 50 | 10020343 | 363.48 | 439.81 | |
| Pie M12x100 TURBO II | ||||
| 51 | 10005039 | 48.52 | 58.71 | |