Aquí encontrará todas las piezas y dibujos técnicos disponibles de 'Makita 8433D'. Desde aquí podrá pedir todas las piezas deseadas directamente. Para muchas piezas de repuesto, es necesario pasar un pedido al fabricante. Dependiendo de la marca, el plazo de entrega puede variar entre una y cuatro semanas. Toda la información que tenemos está en nuestro sitio web. No podremos aconsejarle sobre lo que necesita hasta que entregue la máquina para su reparación. Tenga en cuenta lo siguiente a la hora de cursar su pedido:
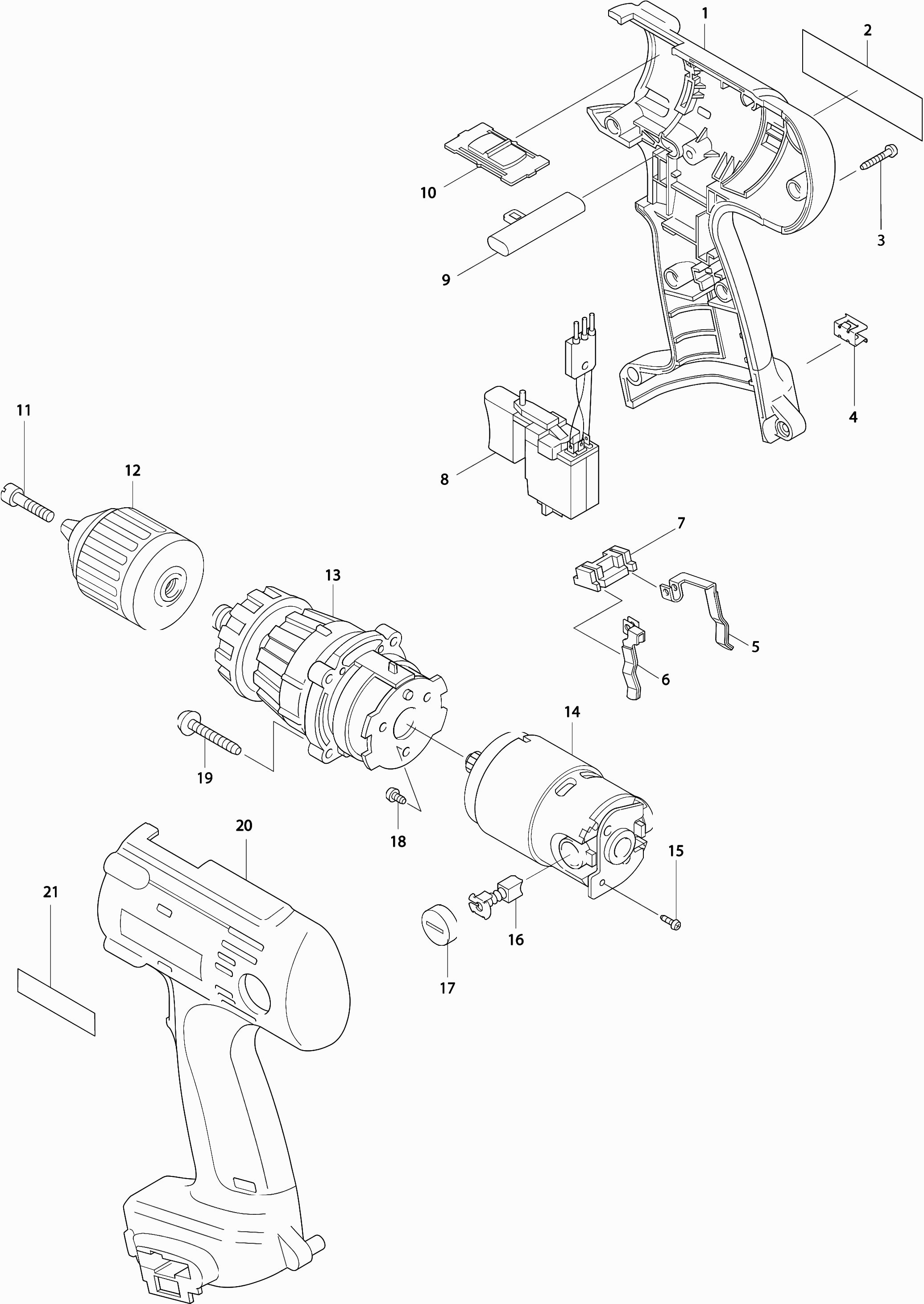
Dibujo técnico de los/las Makita 8433D
Lista de las piezas de repuesto de Makita 8433D
| Pos. | Descripción | Precio con el IVA excluido | Precio con el IVA incluido | |
| Los precios mostrados incluyen el IVA | ||||
| Carcasa del motor | ||||
| 001 | 183207-4 | 28.60 | 34.61 | |
| Tornillo autorroscante 3x16 | ||||
| 003 | 266130-9 | 1.00 | 1.21 | |
| Abrazadera de bits | ||||
| 004 | 344391-2 | 1.00 | 1.21 | |
| Tira de contacto +/+ | ||||
| 005 | 654168-0 | 2.40 | 2.90 | |
| Tira de contacto -/- | ||||
| 006 | 654169-8 | 2.40 | 2.90 | |
| Soporte | ||||
| 007 | 687085-9 | 1.20 | 1.45 | |
| Interruptor | ||||
| 008 | 650540-4 | 36.30 | 43.92 | |
| Palanca de ajuste l/r | ||||
| 009 | 416079-5 | 1.20 | 1.45 | |
| Deslizador de velocidad alta/baja | ||||
| 010 | 125091-1 | 1.20 | 1.45 | |
| Resorte de compresión 4 | ||||
| 010A | 231433-0 | 1.00 | 1.21 | |
| Tornillo 6x32 | ||||
| 011 | 251465-1 | 9.60 | 11.62 | |
| Boorkop snelspan 1,5-13mm | ||||
| 012 | 766027-7 | 23.00 | 27.83 | |
| Conjunto de engranajes | ||||
| 013 | 125165-8 | 92.40 | 111.80 | |
| Mango ajustable 6316D * | ||||
| 013A | 417381-9 | 1.20 | 1.45 | |
| Motor de corriente continua de 14,4V | ||||
| 014 | 629734-2 | 48.40 | 58.56 | |
| Tornillo 3x8 | ||||
| 015 | 652066-2 | 1.00 | 1.21 | |
| Set de escobillas de carbono Cb-430 | ||||
| 016 | 191971-3 | 3.60 | 4.36 | |
| Tapa del cepillo | ||||
| 017 | 643929-3 | 1.00 | 1.21 | |
| Tornillo autorroscante 4X8 * | ||||
| 018 | 266134-1 | 1.00 | 1.21 | |
| No hay información disponible, no se puede pedir | ||||
| 019 | 265999-8 | |||
| Carcasa del motor | ||||
| 020 | 183207-4 | 28.60 | 34.61 | |
| Etiqueta Makita | ||||
| 021 | 819063-3 | 2.40 | 2.90 | |