Aquí encontrará todas las piezas y dibujos técnicos disponibles de 'Makita BDF460'. Desde aquí podrá pedir todas las piezas deseadas directamente. Para muchas piezas de repuesto, es necesario pasar un pedido al fabricante. Dependiendo de la marca, el plazo de entrega puede variar entre una y cuatro semanas. Toda la información que tenemos está en nuestro sitio web. No podremos aconsejarle sobre lo que necesita hasta que entregue la máquina para su reparación. Tenga en cuenta lo siguiente a la hora de cursar su pedido:
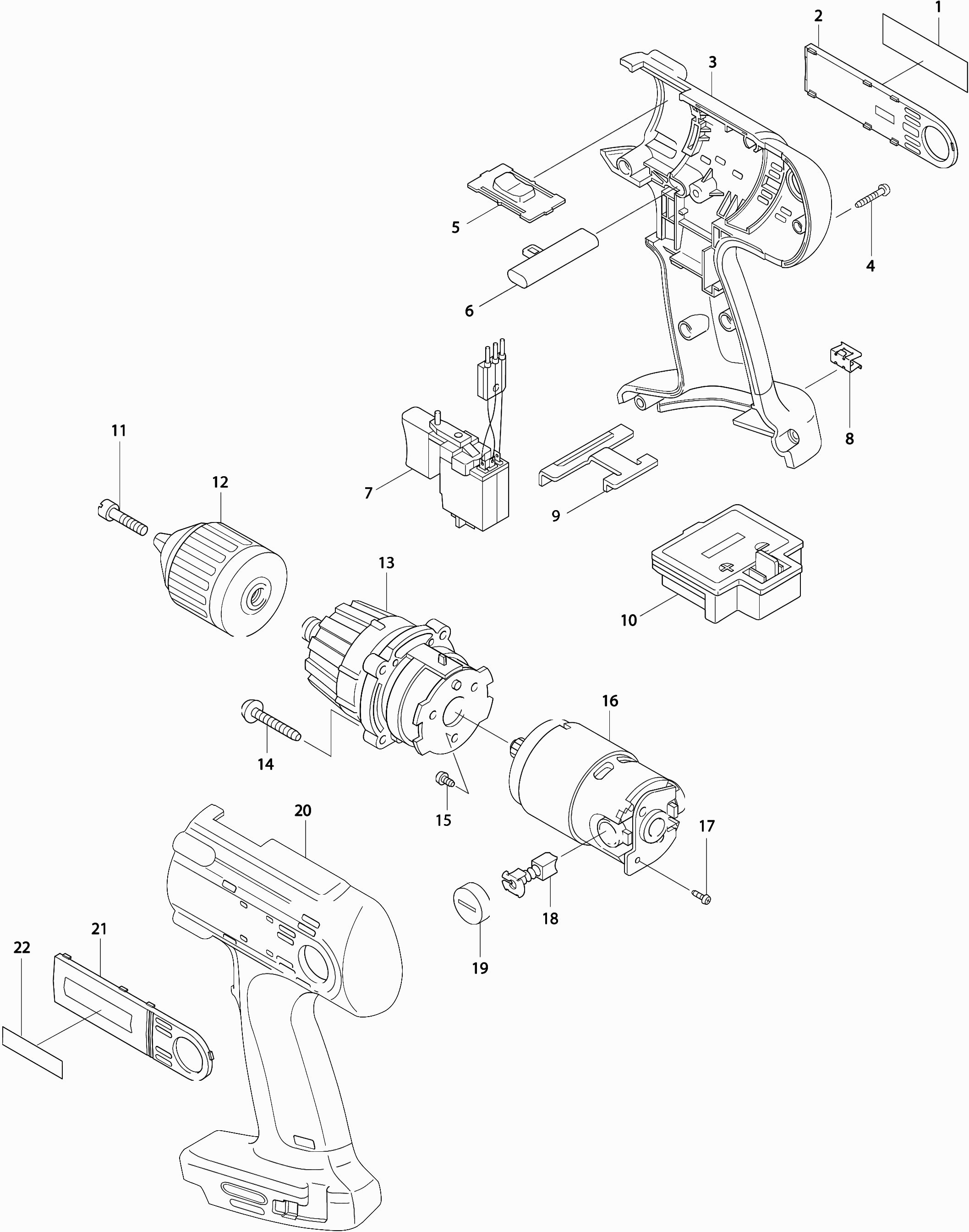
Dibujo técnico de los/las Makita BDF460
Lista de las piezas de repuesto de Makita BDF460
| Pos. | Descripción | Precio con el IVA excluido | Precio con el IVA incluido | |
| Los precios mostrados incluyen el IVA | ||||
| PLACA DE IDENTIFICACIÓN | ||||
| 001 | 852291-7 | 3.60 | 4.36 | |
| No hay información disponible, no se puede pedir | ||||
| 002 | 183245-6 | |||
| Conjunto de la Carcasa del Motor Bhp460 | ||||
| 003 | 183244-8 | 29.70 | 35.94 | |
| Tornillo autorroscante 3x16 | ||||
| 004 | 266130-9 | 1.00 | 1.21 | |
| Deslizador de velocidad alta/baja | ||||
| 005 | 125102-2 | 1.20 | 1.45 | |
| Resorte de compresión 4 | ||||
| 005A | 231433-0 | 1.00 | 1.21 | |
| Palanca de ajuste l/r | ||||
| 006 | 416079-5 | 1.20 | 1.45 | |
| Interruptor | ||||
| 007 | 651992-2 | 34.10 | 41.26 | |
| Abrazadera de bits | ||||
| 008 | 344391-2 | 1.00 | 1.21 | |
| PLACA DE SOPORTE | ||||
| 009 | 344898-8 | 2.40 | 2.90 | |
| Unidad de conexión | ||||
| 010 | 643983-7 | 4.80 | 5.81 | |
| Tornillo 6x32 | ||||
| 011 | 251465-1 | 9.60 | 11.62 | |
| Boorkop snelspan 1,5-13mm | ||||
| 012 | 766027-7 | 23.00 | 27.83 | |
| Conjunto de engranajes | ||||
| 013 | 125166-6 | 81.40 | 98.49 | |
| Mango ajustable 6316D * | ||||
| 013A | 417381-9 | 1.20 | 1.45 | |
| No hay información disponible, no se puede pedir | ||||
| 014 | 265999-8 | |||
| Tornillo autorroscante 4X8 * | ||||
| 015 | 266134-1 | 1.00 | 1.21 | |
| Ya no disponible, sin reemplazo | ||||
| 016 | 629755-4 | |||
| Tornillo 3x8 | ||||
| 017 | 652066-2 | 1.00 | 1.21 | |
| Set de escobillas de carbono Cb-430 | ||||
| 018 | 191971-3 | 3.60 | 4.36 | |
| Tapa del cepillo | ||||
| 019 | 643929-3 | 1.00 | 1.21 | |
| Conjunto de la Carcasa del Motor Bhp460 | ||||
| 020 | 183244-8 | 29.70 | 35.94 | |
| No hay información disponible, no se puede pedir | ||||
| 021 | 183245-6 | |||